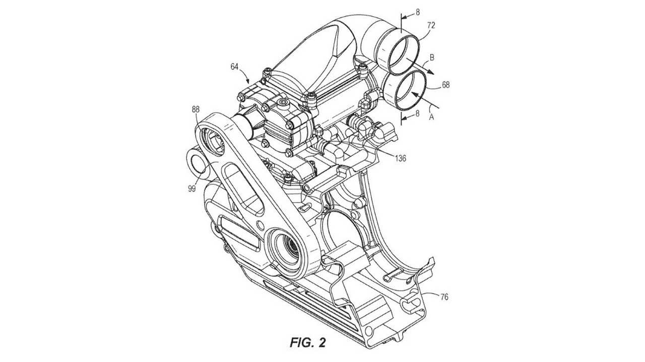
Os sistemas de radar para motocicletas são a moda do momento. A Ducati já botou na Multistrada, a BMW instalou na R 1.250 RT, a Honda e KTM já desenvolvem seus equipamentos e agora quem entra na onda é a Harley-Davidson. A marca acaba de registrar, nos Estados Unidos, a patente de um sistema que usa uma espécie de radar dianteiro para identificar obstáculos à frente e acionar os freios da moto, se necessário.

Nas motocicletas que já têm o equipamento, o radar atua no controle automático de velocidade - o popular "piloto automático", ou cruise control - através do monitoramento da distância em relação ao veículo à frente: desacelera e alerta o motoqueiro em caso de necessidade. Na Ducati Multistrada V4, o recurso também "enxerga" e alerta sobre veículos fora do campo de visão do piloto.

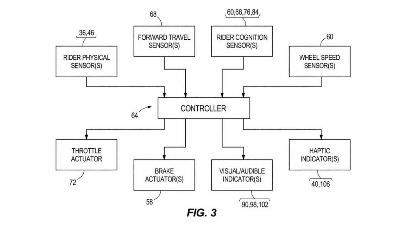
Já o radar da Harley-Davidson atuará não só no cruise control, mas também nos freios - assim, deverá monitorar também as reações do motociclista. Desta forma, em caso de emergência, o sistema enviará alertas para o piloto para que reduza a velocidade - e caso ele não reaja ou tenha uma reação considerada insuficiente, o próprio dispositivo entrará em ação para, por exemplo, aplicar mais força nos freios para evitar uma colisão. Ou seja, é uma espécie de sistema de frenagem semi-autônoma - algo relativamente comum em automóveis de luxo, mas ainda inédito em motos.
A Harley-Davidson também registrou uma patente de um motor sobrealimentado. No caso, a força extra não vem de uma turbina, mas de um compressor - ou supercharged. O compressor seria acionado por uma correia dentada, bem parecida com a usada na transmissão primária dos motores V2 da marca que têm caixa separada do bloco.

Com essa patente, a marca americana segue os passos da Kawasaki, que patenteou seu próprio motor comprimido e teve a coragem de levá-lo às linhas de produção - e assim nasceu a incrível superesportiva H2. Pelos desenhos das patentes, tanto o sistema de radar quanto o compressor de ar devem chegar primeiro nos modelos da linha Touring, como a Road Glide.